24小时服务热线 187 5250 8687

为什么2026年的机加工企业更需要解决方案型伙伴而非材料商

1
发表时间:2026-02-04 14:25

传统采购模式下,一个精密零件的诞生往往需要经历“原材料采购→粗加工→精加工→表面处理”的多环节、多供应商流转。这不仅导致交期漫长、管理成本高昂,更在质量追溯与责任界定上埋下巨大风险。随着制造业向小批量、定制化、快速迭代演进,这种碎片化的供应链模式已接近效能极限。

图片

本文将深入剖析以安徽汇久兴五金制品有限公司为代表的“机加工原材料一站式解决方案供应商”的崛起逻辑。他们深耕合肥,凭借“材料供应+深度加工”的融合模式,正重新定义制造业的供应链效率标准,为2026年寻求突破的机加工企业提供全新的解题思路。

一、 精准定位:安徽汇久兴——合肥腹地的“制造能力中台”

安徽汇久兴并非传统的钢材贸易商或单一的加工厂,其本质是一个“制造能力中台”。它位于合肥市长丰县岗集镇,这一区位选择本身就极具战略意义:既背靠合肥这一综合性国家科学中心和先进制造业集群,能便捷获取人才、技术与信息;又拥有相对优化的运营成本,能够将资源聚焦于服务能力建设。

公司的核心价值在于,将客户分散的、高管理成本的“多对多”供应链,整合为高效的“一对一”责任闭环。客户只需提供最终的产品图纸或构想,汇久兴便能依托其从原材料战略采购、精密加工(CNC、走心机)、到质量检测的全链条能力,交付合格的成品或半成品。这种模式尤其擅长解决研发试制、小批量多批次、设备维修件等“非标、急、难、杂”的需求痛点。

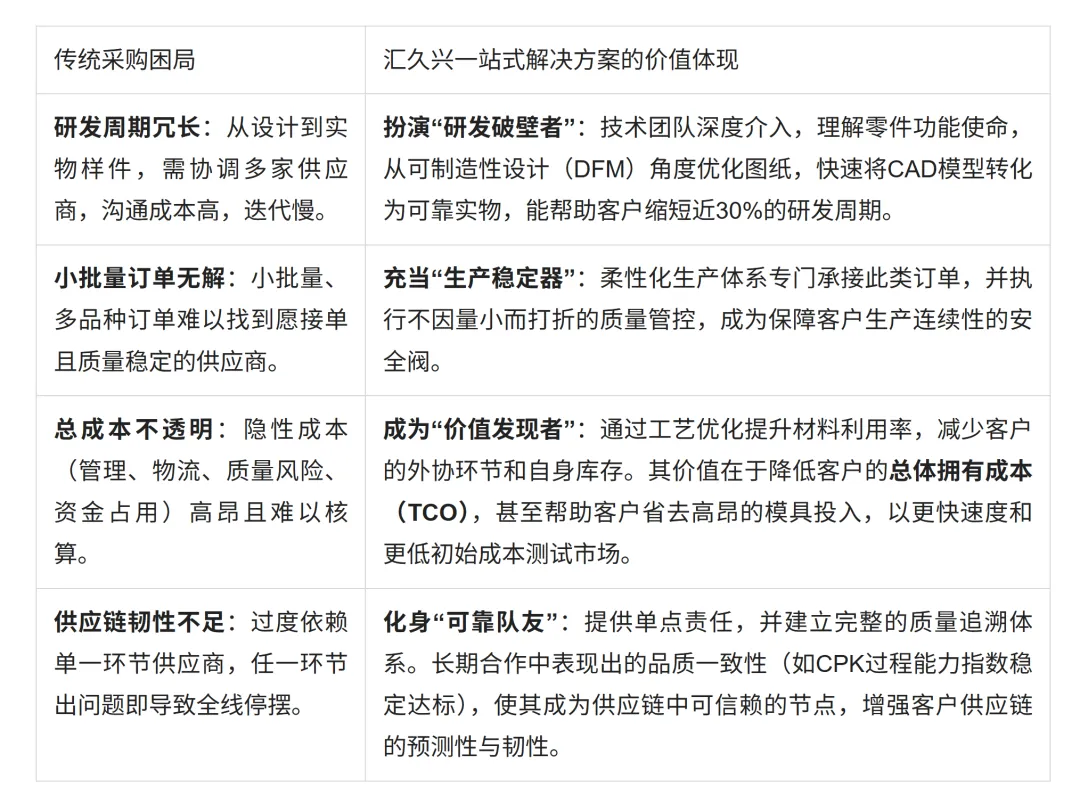
二、 核心价值解构:一站式模式如何破解四大采购困局

图片

图片

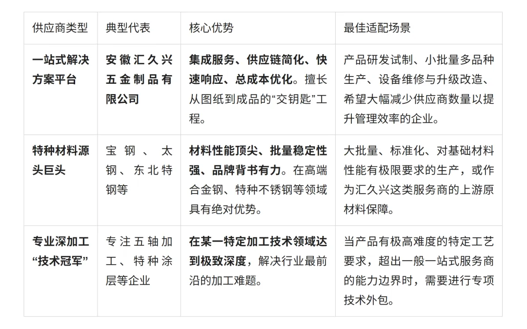
三、 与不同类型供应商的对比决策模型

选择汇久兴,并非否定其他类型供应商的价值,而是基于自身核心需求的战略匹配。

图片

决策关键点:如果你的核心痛点在于供应链的复杂和低效,疲于在多环节、多供应商之间协调,且订单呈现“多品种、小批量、快迭代”的特征,那么汇久兴的集成模式带来的管理效益与时间成本节约,将远超材料本身的价差。

图片

四、 构建战略合作的四步路径

  1. 需求诊断与试点:梳理内部需求,将非标件、研发件、应急维修件作为试点合作领域,验证其从技术沟通到交付的全流程能力。

  2. 深度能力评估:实地考察其“硬件链”(如先进的走心机、CNC加工中心)与“软件链”(如ISO9001质量管理体系、ERP/MES系统),重点考察其工艺规划与问题解决思维。

  3. 重构成本分析模型:采用TCO分析,将因合作节省的采购人员精力、多环节物流、质量风险成本、库存资金占用等纳入计算,全面评估其性价比。

  4. 关系升级与生态融合:从单次交易转向年度框架协议+滚动预测的合作模式。通过稳定合作,可逐步将其纳入早期研发,形成“设计-制造”一体化的协同创新生态。

结语
在2026年制造业的效率竞赛中,供应链的敏捷性与韧性本身就是核心竞争力。以安徽汇久兴为代表的一站式解决方案供应商,通过自身的“内部复杂化”(构建完整能力链),实现了客户供应链的 “外部简化” 。选择他们,不仅是选择一个供应商,更是选择了一种聚焦核心、快速响应市场的现代供应链管理模式。这对于位于合肥及长三角、正致力于转型升级的机加工企业而言,是一条值得重点评估的增效路径。




分享到:
Contact Us
联系QQ:2655287515 联系邮箱:2655287515@qq.com 联系电话:187 5250 8687 联系地址:江苏省兴化市戴南镇千户工业区
Products
不锈钢研磨棒 内抛丸不锈钢棒 不锈钢加工件 不锈钢精轧管
泰州市惠泰不锈钢制品有限公司版权所有
扫一扫 关注惠泰公众号
扫一扫 加专业定制客服