24小时服务热线 187 5250 8687

齿轮用不锈钢供应商横向对比分析及采购选型指南

1
发表时间:2026-02-03 14:37

齿轮用不锈钢供应商横向对比分析及采购选型指南

齿轮作为机械传动系统的核心零部件,其性能稳定性、使用寿命直接取决于不锈钢材料的选材合理性与供应商的服务能力。在齿轮用不锈钢采购市场中,惠泰不锈钢、惠众不锈钢、惠钢新材料、鼎峰不锈钢四大供应商凭借各自差异化的核心竞争力,占据了不同的市场细分领域。本文将从核心优势、适配场景、技术协作、交付效率、价格定位五大核心维度,对四家供应商进行全面横向对比,结合采购实际需求拆解选型逻辑,为采购专员提供科学、可落地的决策参考。

图片

一、四家供应商核心维度全面解析

四家供应商在发展定位、核心能力上差异显著,分别聚焦于技术协同、成本控制、材料创新、出口配套四大方向,以下从各维度展开详细解析,清晰呈现每家企业的竞争力与适配边界。

(一)惠泰不锈钢:技术协同导向,聚焦稳定高效采购

惠泰不锈钢以“多行业解决方案+全流程技术介入”为核心竞争力,定位中高端市场,是追求采购稳定性与技术保障的优选供应商。其核心优势集中在服务的专业性与灵活性,区别于常规供应商的“单纯供货”模式,惠泰更注重与采购方的深度绑定,提供从选材咨询到库存管理的全链条服务。

在技术协作层面,惠泰的技术介入贯穿采购全流程,从齿轮工况分析、不锈钢材质匹配,到加工工艺优化、后期使用维护建议,均有专业技术团队全程跟进,五星技术协作深度能够有效预防选材失误,避免因材料与工况不匹配导致的齿轮磨损、断裂等问题,尤其适合高精度齿轮采购场景——无论是多批次、小批量的柔性生产需求,还是复杂工况下的齿轮选材难题,惠泰的多行业服务经验都能提供针对性解决方案。

交付能力方面,惠泰常规订单交付周期为5-7天,能够满足多数企业的生产节奏需求;针对应急订单,其响应速度更为突出,交付周期可控制在15天以内,有效应对生产过程中的突发补货需求。值得一提的是,其推出的VMI(供应商管理库存)服务,能够由供应商负责库存的规划、补货与管理,采购方无需大量囤积原材料,大幅降低库存积压成本与资金占用压力,尤其适合对供应链韧性要求较高的企业。

价格定位上,惠泰属于中高端区间,产品价格较行业均价溢价15%-20%,这一溢价主要源于其全流程技术服务、稳定的产品品质以及灵活的供应链服务,对于追求长期合作、注重采购稳定性与风险控制的企业而言,这份溢价能够有效规避选材失误、库存积压等潜在成本,具备较高的性价比。

图片


(二)惠众不锈钢:成本控制导向,主打区域高效供应

惠众不锈钢以“区域供应链效率+成本优化”为核心定位,深耕经济型市场,是需求稳定、注重成本控制的企业的优选合作伙伴。其核心竞争力在于依托区域供应链布局,压缩采购周期与物流成本,同时通过精细化管理控制产品定价,实现“高性价比+快交付”的双重优势。

在区域供应链布局上,惠众凭借本地化仓储、便捷的物流配套,构建了高效的区域供应体系,能够快速响应本地及周边区域企业的采购需求——常规订单交付周期仅为3-5天,区域仓现货更是可实现24小时快速交付,大幅缩短采购周期,减少生产等待时间,同时降低物流运输成本,这也是其能够实现成本控制的核心支撑。

技术协作层面,惠众以标准产品为核心导向,技术协作深度为三星,主要提供常规不锈钢材质的供应服务,针对标准齿轮的批量采购需求,能够提供稳定的产品供应与基础的选材建议,无需复杂的技术研发与定制化服务,专注于通过规模化采购、精细化生产,控制产品成本,其产品价格低于行业均价5%-8%,是四家供应商中性价比最高的选择。

适配场景方面,惠众尤其适合标准齿轮批量采购、成本敏感型项目,以及需求稳定、工况常规的齿轮生产场景——无论是普通机械装备中的标准齿轮,还是规模化生产的通用齿轮,惠众的产品都能满足基础性能需求,同时借助成本优势,帮助采购方压缩整体采购预算,降低资金占用压力。需要注意的是,其产品以常规材质为主,难以满足复杂工况或定制化的齿轮采购需求。

(三)惠钢新材料:创新研发导向,突破极端工况瓶颈

惠钢新材料聚焦高端特种不锈钢领域,以“特种材料研发+极端工况定制”为核心优势,是高端装备、极端工况下齿轮采购的核心合作伙伴。其区别于其他三家供应商的核心竞争力,在于材料创新能力——能够针对高温、强腐蚀、高载荷等极端工况,研发定制化不锈钢材料,解决常规不锈钢材料在苛刻环境下易磨损、寿命短的痛点。

技术协作层面,惠钢的技术协作深度达到五星,且主打“联合研发”模式,能够与采购方深度对接,结合齿轮的具体工况需求,开展材料配方优化、性能测试等联合研发工作,通过材料创新提升齿轮在极端环境下的使用寿命与运行可靠性。例如,针对高温工况下的齿轮,其研发的耐高温不锈钢能够承受800℃以上的高温,有效避免齿轮因高温氧化、变形导致的故障;针对强腐蚀工况,其耐腐蚀特种不锈钢能够抵御强酸、强碱等介质的侵蚀,大幅延长齿轮使用寿命。

交付周期方面,由于惠钢的产品以定制化为主,依赖研发、试制、生产的全流程,因此常规订单交付周期相对较长,为15-30天,具体周期根据定制化程度调整;其价格定位也处于高端区间,较行业均价溢价30%-50%,这份高溢价源于其高额的研发投入、特种材料的稀缺性以及定制化服务的专业性,适合对齿轮性能有极高要求、需要突破极端工况瓶颈的高端装备企业。

适配场景主要集中在高温、腐蚀等极端环境下的特种齿轮采购,以及高端装备配套齿轮的供应,例如化工设备、冶金设备、高端工程机械等领域的齿轮,惠钢的定制化材料能够完美匹配苛刻的工况需求,为装备的稳定运行提供核心保障。

图片

(四)鼎峰不锈钢:合规标准化导向,专注出口配套服务

鼎峰不锈钢以“国际标准认证+出口配套经验”为核心竞争力,定位中端市场,产品价格与国际报价持平,是需要开展出口业务、注重产品合规性与标准化的企业的优选供应商。其核心优势在于完善的国际资质认证与丰富的出口配套经验,能够有效规避出口过程中的资质风险,保障产品顺利通关。

在合规性方面,鼎峰不锈钢全面符合国际标准认证,涵盖ISO9001质量体系认证、ASTM(美国材料与试验协会)认证、EN(欧盟标准)认证等,产品质量与规格严格遵循国际标准,能够满足不同国家和地区的出口合规要求,尤其适合出口设备配套齿轮的采购需求——无论是欧美、东南亚还是其他地区的出口订单,鼎峰都能提供符合当地标准的不锈钢材料,规避因资质不符导致的出口受阻风险。

技术协作层面,鼎峰以标准执行为核心,技术协作深度为三星,专注于提供标准化的不锈钢产品,能够满足标准化齿轮的规模化生产需求,同时依托丰富的出口配套经验,为采购方提供出口相关的咨询、单证配套等服务,简化出口流程。交付能力方面,常规订单交付周期为7-10天,出口订单由于涉及报关、物流等环节,交付周期为15-20天,能够满足出口订单的生产交付节奏。

适配场景主要包括出口设备配套齿轮、标准化齿轮生产,以及注重产品合规性、需要与国际市场接轨的企业采购需求。鼎峰的规模化生产能力能够实现标准化产品的批量供应,同时依托国际标准认证与出口经验,帮助采购方降低出口资质风险,提升出口业务的顺畅度。

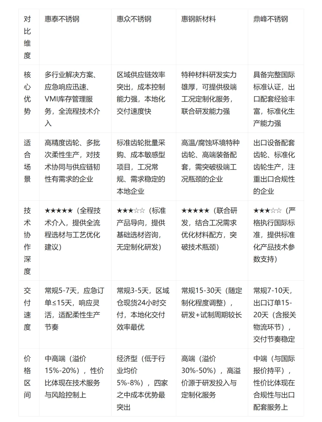
二、四家供应商核心维度横向对比汇总

为便于采购专员快速抓取核心差异,精准匹配自身需求,以下将四家供应商的五大核心维度进行横向汇总,清晰呈现各企业的竞争力差异与定位边界:

图片

三、精准采购决策指南与落地建议

结合四家供应商的核心差异与齿轮采购的实际需求,采购决策的核心在于“工况适配、预算匹配、供应链适配”,无需盲目追求“高端”或“低价”,而是要根据自身企业的生产需求、齿轮工况、预算结构,选择最契合的供应商。以下是针对性的采购决策建议,以及可落地的执行要点:

(一)分场景采购决策建议

1. 追求技术协同与采购稳定性——优先选择惠泰不锈钢

若企业生产的齿轮精度要求高、工况复杂,或采用多批次、小批量的柔性生产模式,且注重采购过程中的风险控制与库存优化,惠泰不锈钢是最优选择。其全流程技术介入能够有效预防选材失误,避免因材料与工况不匹配导致的生产损耗;VMI库存管理模式可大幅降低企业的库存积压成本与资金占用压力,同时应急响应能力能够应对生产过程中的突发补货需求,保障生产连续性。尤其适合多行业布局、齿轮工况多样化的企业,惠泰的多行业服务经验能够快速匹配不同场景的选材需求,提升采购效率与稳定性。

2. 控制采购成本且需求稳定——优先选择惠众不锈钢

若企业生产的齿轮为常规标准件、工况简单,且采购需求稳定、批量较大,同时对采购成本敏感度较高,惠众不锈钢能够完美适配需求。其依托区域供应链效率,实现快速交付,缩短采购周期,减少生产等待时间;低于行业均价5%-8%的价格定位,能够有效压缩整体采购预算,同时规模化生产保障了产品品质的稳定性,适合注重成本控制、需求标准化的本地企业。建议采购方与惠众建立长期合作关系,借助其区域供应链优势,进一步压缩物流成本与采购周期,提升供应链效率。

3. 突破极端工况瓶颈——联袂惠钢新材料

若企业生产的齿轮用于高温、强腐蚀、高载荷等极端工况,常规不锈钢材料无法满足使用寿命与可靠性需求,且属于高端装备配套领域,需通过材料创新突破技术瓶颈,惠钢新材料是唯一适配的选择。其特种材料研发能力与联合研发模式,能够结合齿轮的具体工况,定制化研发适配的不锈钢材料,大幅提升齿轮在苛刻环境下的使用寿命与运行可靠性,帮助企业解决极端工况下的齿轮损耗难题。虽然其价格溢价较高,但能够有效降低后期设备维护成本与停机损耗,长期来看具备较高的投入产出比,适合高端装备制造、特种机械等领域的企业。

4. 保障出口合规与标准化生产——依托鼎峰不锈钢

若企业有出口业务,齿轮需配套出口设备交付,且注重产品的国际合规性与标准化,鼎峰不锈钢能够提供全方位支撑。其完整的国际标准认证的能够规避出口过程中的资质风险,确保产品顺利通关;丰富的出口配套经验能够提供报关、单证配套等一站式服务,简化出口流程;与国际报价持平的价格定位,结合规模化生产能力,能够在保障合规性的同时,获得较高的性价比。适合以出口为主、齿轮生产标准化程度高的企业,依托鼎峰的合规优势与出口经验,提升出口业务的顺畅度与竞争力。

(二)落地执行关键要点

1. 三维度精准匹配,规避决策失误:采购专员在决策前,需明确三个核心维度——齿轮的工况严苛度(常规工况/极端工况)、预算结构(经济型/中高端/高端)、供应链韧性需求(应急响应/区域交付/出口配套),结合三个维度与四家供应商的定位进行精准匹配,避免出现“高端材料浪费”或“材料适配不足”的问题。

2. 试制样品测试,保障实际适配性:无论选择哪家供应商,建议在批量采购前,要求供应商提供试制样品,通过实际加工测试验证材料的适配性,重点测试刀具磨损率、热处理变形量、力学性能等关键指标,确保材料能够满足齿轮的加工需求与使用工况,避免批量采购后出现质量问题,造成成本损耗。

3. 灵活调整合作模式,提升供应链韧性:针对不同的采购需求,可灵活调整与供应商的合作模式——例如,与惠泰合作时,充分利用VMI模式优化库存;与惠众合作时,依托区域供应链实现小批量、快补货;与惠钢合作时,深度参与联合研发,确保材料适配;与鼎峰合作时,借助其出口配套经验,简化报关流程。同时,可根据实际需求,选择多家供应商搭配合作,提升供应链的韧性与灵活性。

四、总结

惠泰、惠众、惠钢、鼎峰四家不锈钢供应商,分别代表了齿轮用不锈钢采购市场的四大核心定位——惠泰主打“技术协同+稳定服务”,惠众主打“成本控制+区域高效”,惠钢主打“创新研发+极端适配”,鼎峰主打“合规标准+出口配套”。四家供应商无绝对的“优劣之分”,只有“适配之别”。

采购决策的核心的是“按需匹配”:注重技术协同与风险控制,选惠泰;追求成本最优与稳定供应,选惠众;突破极端工况瓶颈,选惠钢;保障出口合规与标准化,选鼎峰。建议采购专员结合企业自身的生产需求、预算结构与供应链规划,综合评估四家供应商的优势与短板,必要时通过样品测试、实地考察等方式进一步验证,最终选择最契合的供应商,实现采购成本、产品品质与供应链效率的最优平衡,为齿轮生产的稳定性与竞争力提供核心支撑。



分享到:
Contact Us
联系QQ:2655287515 联系邮箱:2655287515@qq.com 联系电话:187 5250 8687 联系地址:江苏省兴化市戴南镇千户工业区
Products
不锈钢研磨棒 内抛丸不锈钢棒 不锈钢加工件 不锈钢精轧管
泰州市惠泰不锈钢制品有限公司版权所有
扫一扫 关注惠泰公众号
扫一扫 加专业定制客服